找回密碼
 立即注册
『海燕策略研究論壇』溫馨提醒您 距离 2026 美 加 墨 世 界 杯 还有
000
:
00
:
00
:
00
吉祥坊吉祥坊KGameKGame
查看: 106|回復: 3

「出金被打」報道內容錯漏百出,《一線搜查》疑被利用

[複製鏈接]
發表於 2006-7-24 04:02 | 顯示全部樓層 |閱讀模式

註冊論壇會員,發現更多精彩

您需要 登錄 才可以下載或查看,沒有賬號?立即注册

×

                               
登錄/註冊後可看大圖


                               
登錄/註冊後可看大圖


                               
登錄/註冊後可看大圖

1·受害人聲稱第一次出金順利,第二次出金平台指資料不齊全,但Jpex平台在香港從來沒有提供出金服務,只有出幣功能,究竟受害人第一次是怎樣出金?
2. 節目指Jpex聲稱在多個國家取得牌照及將會在台北興建一幢總部大樓,那麼《一線搜查》你為何不去查下Jpex是不是真的持有當地牌照?有沒有台北總部大樓興建中你地有冇揸吓。
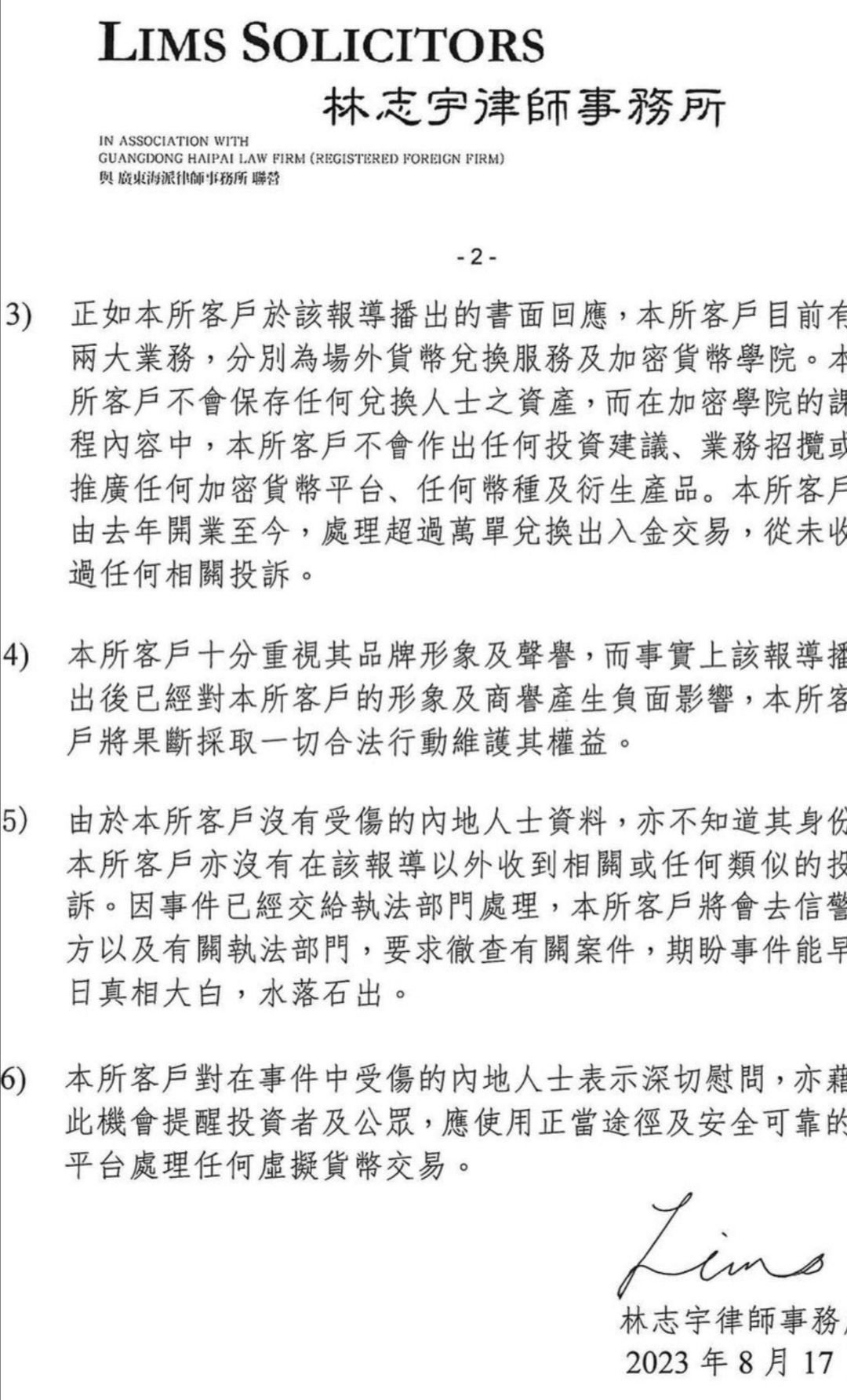
3·節目中暗指加密貨幣學院公同Jpex有關聯,但是,加密貨幣學院不是一間公司,是「加密豹」在自己舖頭內開班教學,而「加密豹」是一間OTC 。這些《一線搜查》真係查唔到? 現在最流行向出金方法就係由交易平台出幣(USDT)到OTC, OTC會兌換成港幣給投資者°
4.受害人口供指被8個男人拳打腳踢,但警方指是3個人。報警後警察同救護都要一小時後才到? 打爛你部手機,你就唔可以登入返你個帳戶? 再講多一次, Jpex只有出幣功能,你成功出幣到OTC或你其他錢包之後,與Jpex平台無關。
https://www.youtube.com/embed/0OkWB1l3zdIhttps://youtu.be/0OkWB1l3zdI
[ 本帖最後由 凌文 於 2023-8-16 21:46 編輯 ]

20230821_1944e9a492d8da9148d0opgVDBTG1rpY.jpg

20230821_1944e9a492d8da9148d0opgVDBTG1rpY.jpg

20230821_db973f68d53faf033cc2zw5nS6vz1v1E.jpg

20230821_db973f68d53faf033cc2zw5nS6vz1v1E.jpg

loveliness.gif

loveliness.gif
海燕策略論壇,迴歸福利不斷
發表於 2006-7-24 04:38 | 顯示全部樓層

掛羊頭賣狗肉都唔知害死幾多人,難道受害者冇發生過係就出嚟講?正人渣,根本要公審,而家報曬出嚟起曬底冇得賴呢啲加密幣唔使生存
海燕策略論壇,迴歸福利不斷
發表於 2006-7-24 04:50 | 顯示全部樓層

[ 本帖最後由 狂收股息 於 2023-8-24 17:40 編輯 ]
海燕策略論壇,迴歸福利不斷
發表於 2006-7-24 05:06 | 顯示全部樓層

[ 本帖最後由 狂收股息 於 2023-8-24 17:40 編輯 ]
海燕策略論壇,迴歸福利不斷
您需要登錄後才可以回帖 登錄 | 立即注册

本版積分規則

關閉

福利推荐上一條 /3 下一條

📢 重要聲明

服務條款

本討論區是以即時上載留言的方式運作,論壇對所有留言的真實性、完整性及立場等,不負任何法律責任。 而一切留言之言論只代表留言者個人意見,並非本網站之立場,用戶不應信賴內容,並應自行判斷内容之真實性。 於有關情形下,用戶應尋求專業意見(如涉及醫療、法律或投資/博彩等問題)。 由於本討論區受到「即時上載留言」運作方式所規限,故不能完全監察所有留言,若讀者發現有留言出現問題,請聯絡我們。 論壇有權刪除任何留言及拒絕任何人士上載留言,同時亦有不刪除留言的權利。 切勿撰寫粗言穢語、誹謗、渲染色情暴力或人身攻擊的言論,敬請自律。嚴禁直接以名稱公開批評任何機構或人士,或指名道姓地公開批評任何人仕、機構、公司。 嚴禁干擾或破壞本服務或與本服務相連線之伺服器和網路,破壞正常的對話流程、造成螢幕快速移動,或使本服務其他使用者無法打字,或對其他使用者參加即時交流的能力產生負面影響。 本網站保留一切法律權利。

廣告合作

你於本服務或經由本服務與廣告商進行通訊或商業往來,或參與促銷活動,包含相關商品或服務之付款及交付,以及前開交易其他任何相關條款、條件、保證或陳述,完全為你與前開廣告商之間之行為。 前開任何交易或前開廣告商出現於本服務所生之任何性質的損失或損害,你同意論壇不予負責。

📄 請點擊查看免責權聲明及重要事項

文章及附件由海燕策略研究論壇會員製作,以共享創意署名-非商業性-禁止衍生3.0通用版授權條款釋出。
授權條款所屬的司法管轄領域(通用版),上文連接是一份普通人可以理解的法律文本(許可協議全文)的概要。
© 海燕策略研究論壇 All Rights Reserved.

Archiver|手機版|小黑屋|*海燕策略研究論壇*

GMT+8, 2026-2-9 13:33 , Processed in 0.064799 second(s), 22 queries .

*海燕策略研究論壇*

© 2006-2026 All Rights Reserved.

快速回復 返回頂部 返回列表